Accéder au contenu principal

Lycée Gérard de Nerval - Soissons

Informations administratives et officielles concernant le lycée Gérard de Nerval de Soissons.

  • Accueil
  • Inscription 2026-2027
    • Vous entrez en seconde
    • Vous entrez en première
    • Vous entrez en terminale
    • Vous entrez en Post BAC
    • Liste des manuels pour la rentrée 2026
  • Infos Pratiques
    • Guide l’étudiant 2026-2027
    • Organigramme
    • Plaquette d’information seconde générale et technologique
    • Tarifs de la restauration-hébergement – Fonctionnement Intendance 2025-2026
    • Carte #HDF
  • Actualités du lycée
    • Concert de fin d’année : Artic Show
    • Journée de sensibilisation aux risques et à la sécurité routière
    • Les équipes UNSS ont performé !!!!
    • IVème Rencontre Collèges – Lycée latinistes
    • Semaine des mathématiques 2026 Cartes défis
    • Voyage Erasmus à Caceres Espagne
    • Exposition « Les animaux et nous : imaginer, connaître, comprendre l’animal » par les BTS SAM2
    • Forum 2026 des formations post-bac
    • Cérémonie de remise des diplômes du bac 2025
    • Le lycée Gérard de Nerval dit NON au harcèlement !
    • Anciennes actualités
  • Lycée général et technologique
    • La classe de Seconde
    • Enseignement Général
    • Enseignement Technologique
    • Règlement intérieur – rentrée 2026
  • Enseignement Supérieur
    • Parcours Préparatoire au Professorat des Écoles
    • BTS support à l’action managériale
    • BTS Comptabilité et Gestion
    • BTS Management Commercial Opérationnel
    • Diplôme de Comptabilité Gestion: DCG
  • Formations en alternance
  • Erasmus +
    • Erasmus + : qu’est-ce que c’est ?
    • Erasmus + : Espagne
  • Aide informatique
  • Accès ENT – Pronote
  • Votre compte Educonnect
  • Esidoc
  • Contact

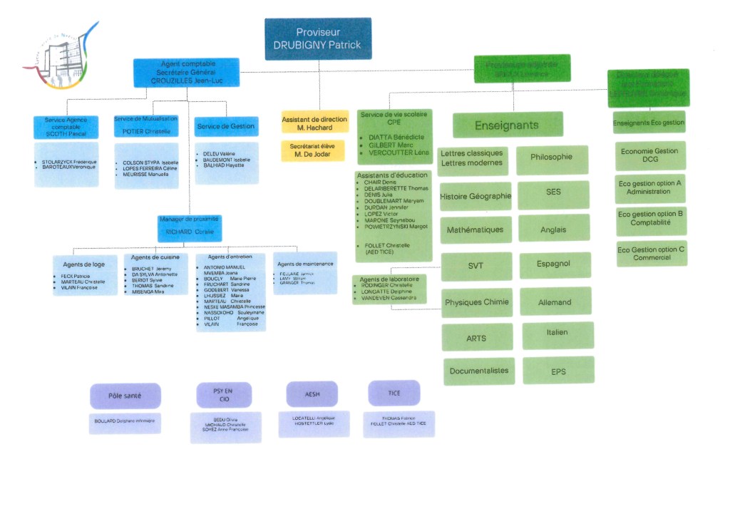
Organigramme

Lycée Gérard de Nerval

14, rue Paul Deviolaine
02200 Soissons
Tél: 03 23 53 00 27
Fax :03 23 59 02 34
E-mail : ce.0020059d@ac-amiens.fr

#C215
  • Accueil
  • Inscription 2026-2027
    • Vous entrez en seconde
    • Vous entrez en première
    • Vous entrez en terminale
    • Vous entrez en Post BAC
    • Liste des manuels pour la rentrée 2026
  • Infos Pratiques
    • Guide l’étudiant 2026-2027
    • Organigramme
    • Plaquette d’information seconde générale et technologique
    • Tarifs de la restauration-hébergement – Fonctionnement Intendance 2025-2026
    • Carte #HDF
  • Actualités du lycée
    • Concert de fin d’année : Artic Show
    • Journée de sensibilisation aux risques et à la sécurité routière
    • Les équipes UNSS ont performé !!!!
    • IVème Rencontre Collèges – Lycée latinistes
    • Semaine des mathématiques 2026 Cartes défis
    • Voyage Erasmus à Caceres Espagne
    • Exposition « Les animaux et nous : imaginer, connaître, comprendre l’animal » par les BTS SAM2
    • Forum 2026 des formations post-bac
    • Cérémonie de remise des diplômes du bac 2025
    • Le lycée Gérard de Nerval dit NON au harcèlement !
    • Anciennes actualités
  • Lycée général et technologique
    • La classe de Seconde
    • Enseignement Général
    • Enseignement Technologique
    • Règlement intérieur – rentrée 2026
  • Enseignement Supérieur
    • Parcours Préparatoire au Professorat des Écoles
    • BTS support à l’action managériale
    • BTS Comptabilité et Gestion
    • BTS Management Commercial Opérationnel
    • Diplôme de Comptabilité Gestion: DCG
  • Formations en alternance
  • Erasmus +
    • Erasmus + : qu’est-ce que c’est ?
    • Erasmus + : Espagne
  • Aide informatique
  • Accès ENT – Pronote
  • Votre compte Educonnect
  • Esidoc
  • Contact
  • Page Facebook du lycée
  • Page Instagram du lycée
2026 Lycée Gérard de Nerval - Soissons
Créez un site ou un blog sur WordPress.com
  • S'abonner Abonné
    • Lycée Gérard de Nerval - Soissons
    • Rejoignez 60 autres abonnés
    • Vous disposez déjà dʼun compte WordPress ? Connectez-vous maintenant.
    • Lycée Gérard de Nerval - Soissons
    • S'abonner Abonné
    • S’inscrire
    • Connexion
    • Copier lien court
    • Signaler ce contenu
    • Voir la publication dans le Lecteur
    • Gérer les abonnements
    • Réduire cette barre

Chargement des commentaires…

Vous devez être connecté pour poster un commentaire.

    Confidentialité & Cookies : Ce site utilise des cookies. En continuant à utiliser ce site, vous acceptez leur utilisation.
    Pour en savoir davantage, y compris comment contrôler les cookies, voir : Politique relative aux cookies